年级 全部 一年级 二年级 三年级 四年级 五年级 六年级 小升初 七年级 八年级 九年级 中考

这份资料:《八年级上册初中生物《第六单元 生物的多样性及其保护 》单元知识点》【橘子汁课堂】整理提供,各位家长老师可直接在线下载,下载后使用打印机打印使用。也可以保存下方练习题图片打印,提供给学生可直接练习。 同时,我们也提供了手机端练习工具,可以使用手机扫描右侧卡片二维码,进入我们的题库小程序练习

本篇内容由【橘子汁课堂】整理提供,未经授权请勿转载。

资料预览

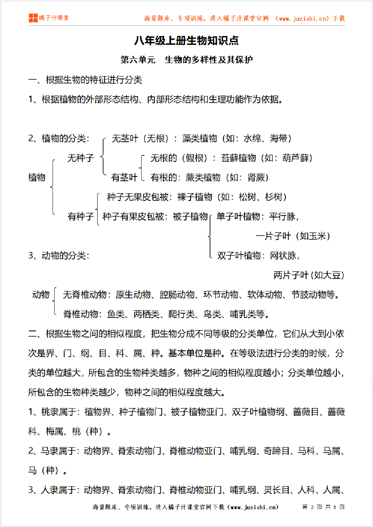
八年级上册初中生物《第六单元  生物的多样性及其保护 》单元知识点

预览已结束,查看全部内容需要下载哦~

下载遇到问题?

手机微信扫描右方二维码

添加老师微信为您解决

如何下载本网站全部试卷?

手机微信扫描上方二维码

进入题库在个人中心开通题库会员

成为会员即可下载网站全部试卷

下载文档

价格:
您已购买此文档

使用微信扫码支付,完成后立即下载文档