橘子汁课堂
付费资料

九年级历史上册期末综合考试试卷(2)

这份资料:九年级历史上册期末综合考试试卷(2)【橘子汁课堂】整理提供,各位家长老师可直接在线下载,下载后使用打印机打印使用。也可以保存下方练习题图片打印,提供给学生可直接练习。 同时,我们也提供了手机端练习工具,可以使用手机扫描右侧卡片二维码,进入我们的题库小程序练习

本篇内容由【橘子汁课堂】整理提供,未经授权请勿转载。

资料预览

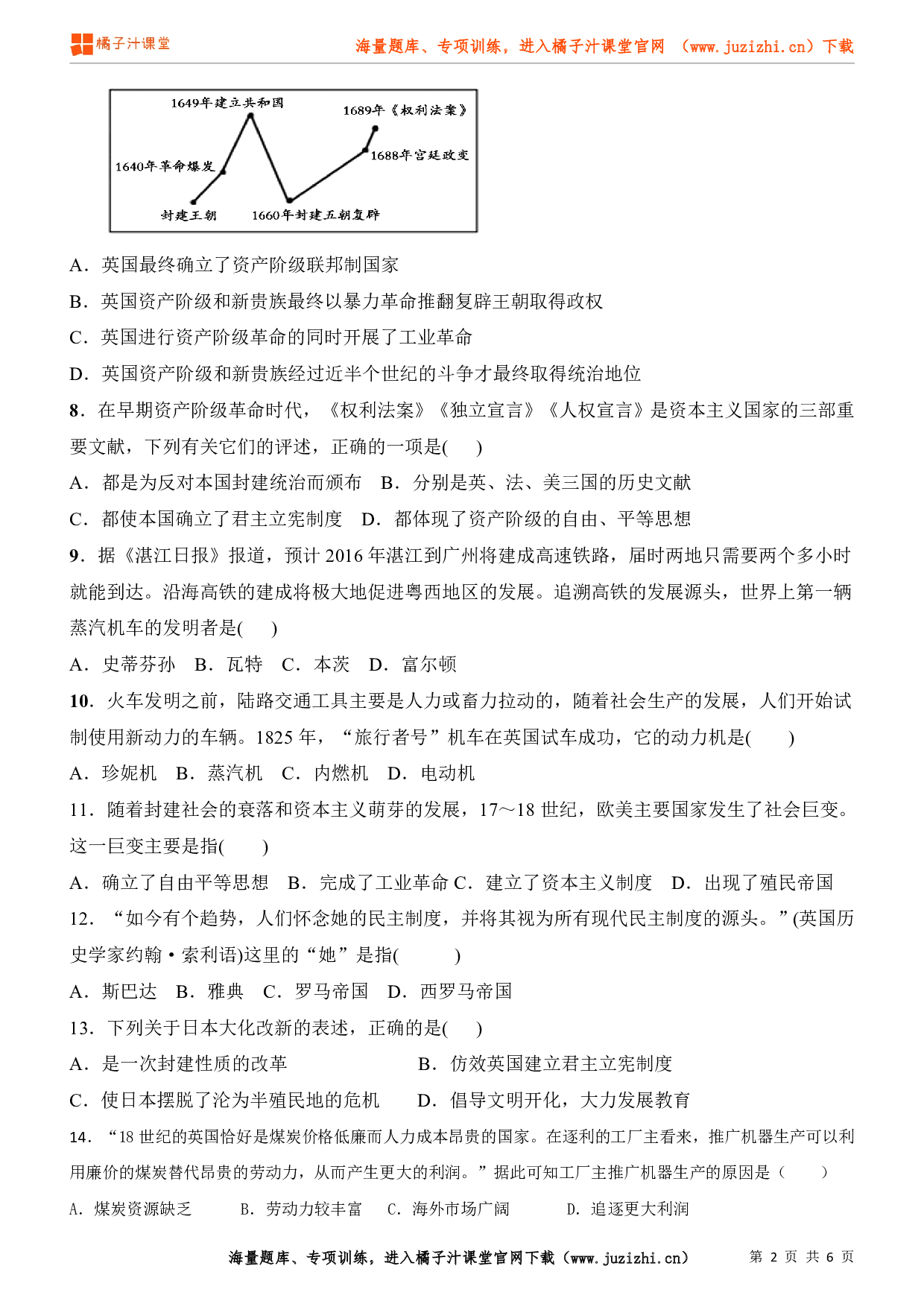
九年级历史上册期末综合考试试卷(2)

预览已结束,查看全部内容需要下载哦~

仅需49元,即可开通会员,畅享网站全部资料下载权限,以及随时随地使用橘子汁题库在线做题,学习无忧! 点我了解

下载文档

价格:
您已购买此文档

使用微信扫码支付,完成后立即下载文档